当前位置:
歌谱简谱网
>
七字歌谱
> 霞浦畲族吹打乐
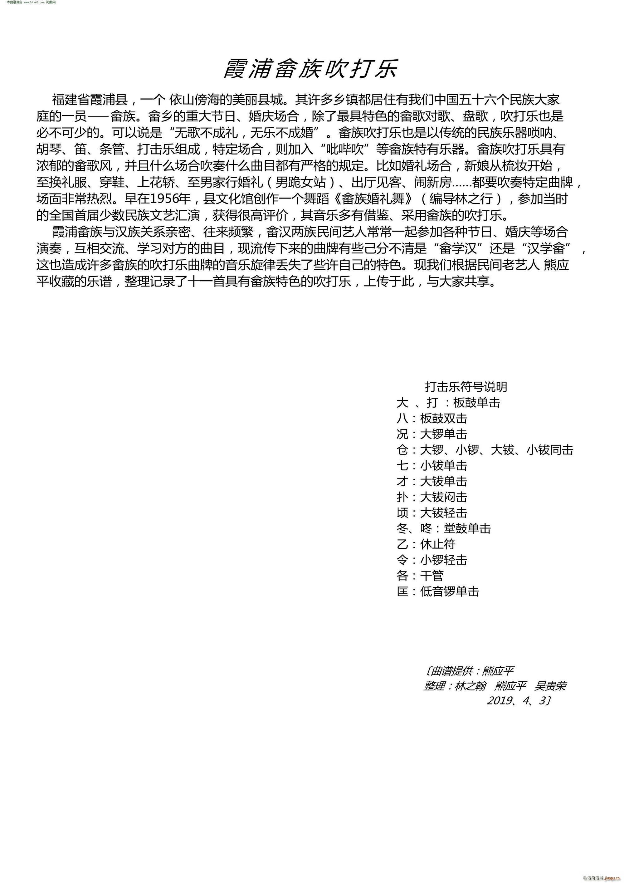
霞浦畲族吹打乐
艺术家/歌手/词曲:
点击:
(林之瀚)
其他相关
简谱/曲谱
[七字歌谱]霞浦畲族吹打乐
[四字歌谱]畲族情歌 畲族民歌
[五字歌谱]畲族三月三
[琵琶谱]畲族舞曲
[九字歌谱]喜讯(吹打乐主旋律)
[八字歌谱]淮河迎春(吹打乐)
[十字及以上]霞浦民间音乐 十番伬
[五字歌谱]畲族姑娘美
[七字歌谱]畲族姑娘织彩带
[其他乐谱]畲族舞曲 民乐类 琵琶 葛礼道曲
[十字及以上]难为迎亲伯-小演唱畲族民歌
[十字及以上]畲家今日多幸福(浙江畲族民歌)
[七字歌谱]春天新歌有多少(丁志刚词 唐新成曲)
[七字歌谱]辉煌奋进大渡口 胡琳 词 张朱论 曲
[七字歌谱]叶塞尼亚完整版 世界名曲
[七字歌谱]镰刀铁锤有多重(宋小明词 李云涛曲)
[七字歌谱]南粤志愿者之歌 倪永东 词 张朱论 曲
返回歌谱简谱网首页